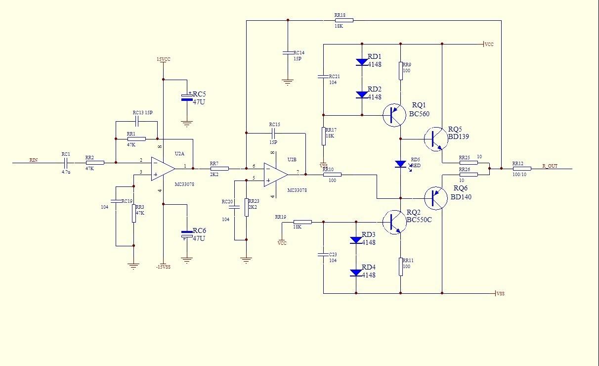
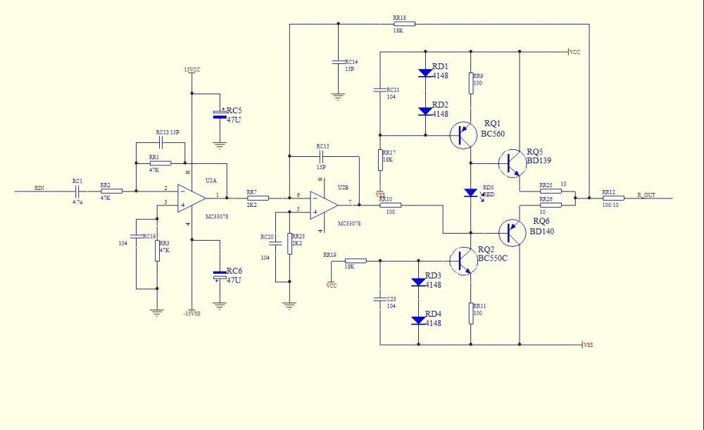
DejanM Posted October 20, 2025 Report Posted October 20, 2025 Jos pre korone sam kupio kod Kineza kit koji predstavlja kopiju Beyrdynamic A2 pojacala za sluske. Pre izvesnog vremena sam se setio tog kit-a i posto sam imao vremena, sklopio sam ga. Nista sustinski nisam menjao u semi ali sam promenio puno delova koje sam dobio uz kit. Sve ono sto sam imao na svom lageru je imalo prednost nad delovima iz Kine, tako da nije puno originalnih, kineskih, delova ostalo. Evo seme: Quote
DejanM Posted October 20, 2025 Author Report Posted October 20, 2025 Radi se o duplom pojacalu za sluske koje ima zastitu od DC na izlazu i ako jedno od pojacala ima problem zastita ce da iskljuci oba izlaza. To funkcionise sasvim dobro. Uradjena je pomocu upc1237ha, jednog relea i par kondenzatora i otpornika. Quote
DejanM Posted October 20, 2025 Author Report Posted October 20, 2025 Koliko sam mogao da vidim na Aliexpress-u vise nema tog kit-a da se kupi ali zato za nekih stotinak (!) eura moze da se kupi gotovo sklopljeno ovo pojacalo. Kako svira ? Iznenadjujuce dobro, rekao bih. Za sitne pare dobijete sasvim solidno pojacalo za sluske. Original kosta nekih 10-15 puta vise - ako se dobro secam. Quote
Nixie Posted October 20, 2025 Report Posted October 20, 2025 Veoma lepo. DC zaštita je obavezna svakako. Šema je zanimljiva i rekao bih previše komplikovana, ali to je klon poznatog uređaja. Quote
DejanM Posted October 20, 2025 Author Report Posted October 20, 2025 Na AliExpress-u postoji i gotovo pojacalo koje je kopija Beyrdynamic A1. U principu se A1 i A2 razlikuju samo po tome sto A2 ima dva nezavisna izlaza dok A1 ima samo jedan. Implementacija samog pojacavackog stepena je medjutim istovetna. Takav kineski klon kosta nekih 80-tak eura - sto je zbilja smesna cena. Predpostavljam medjutim da se mora napraviti par izmena - ako nista drugo, zamena kineskih OPA je obavezna. OPA koji su meni bili isporuceni u okviru kit-a npr. su bili zbilja losi. Quote
sweeT_Tooth Posted October 20, 2025 Report Posted October 20, 2025 Копија или не одлично смишљено а и перфектно направљено, мада онај завртањ на 7812 је могао да буде и краћи 😄 Елем, Ја бих за пробу додао паралелно сваком емиторском отпорнику још један oд 10 ома. Quote
Nixie Posted October 20, 2025 Report Posted October 20, 2025 Ima ovih novih modernih ON 78/79xx ACTG regulatora, zvučno je veliki dobitak, baš su dobri. Whammy headamp zanosno svira sa tim regulatorima, plus obavezno Burson + Nichicon + Dale. 😁 Samo ovakvi kitovi i gotovi uređaji su dosta povoljniji, ne mogu da shvatim da je to cena sa kutijom. Kako to izvode pitam se? https://www.ebay.com/itm/162514116202 Quote
Nixie Posted October 20, 2025 Report Posted October 20, 2025 Pa jeste jeftino za sklopljen uređaj. Mada, za taj iznos platiće se carina i PDV, a možda i špedicija pa će izaći na 200-250$. Ovo expeditet shipping - 38$, može biti Fedex recimo, ili DHL, nije naznačeno. Oni imaju pravo da naplate uslugu špedicije robe. Kao i kod svakog Kineza sa Ali/ebay, kvalitet delova je upitan. Vidim da postoji još opcija USB ulaza, znači DAC nekakav se može unutra dodati? Quote
DejanM Posted October 20, 2025 Author Report Posted October 20, 2025 59 minuta ranije, Nixie said: Ima ovih novih modernih ON 78/79xx ACTG regulatora, zvučno je veliki dobitak, baš su dobri. Whammy headamp zanosno svira sa tim regulatorima, plus obavezno Burson + Nichicon + Dale. 😁 Samo ovakvi kitovi i gotovi uređaji su dosta povoljniji, ne mogu da shvatim da je to cena sa kutijom. Kako to izvode pitam se? https://www.ebay.com/itm/162514116202 Cena je dobra. Koliko vidim ima i USB ulaz ali ne vidim nikakvu DAC karticu niti USB receiver ili bilo sta od digitalije. Taj USB konektor izgleda sluzi samo da popuni rupu. Quote
Nixie Posted October 20, 2025 Report Posted October 20, 2025 Piše da je opcija, kontaktirati prodavca kaže. Sve jedno uređaj je lep, sviđa mi se. Pločica u kitu sa delovima bez trafoa i kutije je puno jeftinija, mada bi ja uvek uzeo samo blank PCB, i onda delovi po mom izboru. Quote
sweeT_Tooth Posted October 20, 2025 Report Posted October 20, 2025 10 minuta ranije, DejanM said: Cena je dobra. Koliko vidim ima i USB ulaz ali ne vidim nikakvu DAC karticu niti USB receiver ili bilo sta od digitalije. Taj USB konektor izgleda sluzi samo da popuni rupu. Цена, и више него добра! Постоји на штампи бело оивичен правоугаоник са рупама у ћошковима! Quote
DejanM Posted October 21, 2025 Author Report Posted October 21, 2025 Pomenuo sam vec da postoji i A1 opcija sa samo jednim izlazom za sluske. Cini mi se da je to sasvim dovoljno. Sve ostalo izgleda identicno sa A2. Dve promene su nuzne: OPAs i volume control. Koliko vidim postoje rupe za Alps. Ali pogledajte cenu .... https://de.aliexpress.com/item/1005004510792961.html?ug_edm_item_id=1005004510792961&edm_click_module=alg_products&edm_log_data=gmod-edm-item-list-three-columns.track-edm-item-list-three-columns-log-link&tracelog=rowan&rowan_id1=aeug_edm_84139_1_en_US_2025-10-21&rowan_msg_id=2602biz_search_product%3A0%3A0_579150956%24178cb8d6132a4f62b776c8e68f7b2a86&ck=in_edm_other&mem_info=ohmpcaMlKqYoBRZhqclcHg%3D%3D-100103-aeug_edm_84139-q3P7DtDo1NKvsvDqYtAD5AtkgxU6lPbjpQbdfpIUBqQ%3D&gatewayAdapt=glo2deu Quote
Nixie Posted October 21, 2025 Report Posted October 21, 2025 Taj model je čak i lepši, malo manji gabaritno. Bitno je da postoji DC zaštita za slušalice. Taj jeftini potenciometar bi valjalo zameniti svakako, nije komplikovan zahvat previše. Elektroliti su Samwha, nisu Kineski, i to je dobro. I dalje ne znam šte je Fphones. 😁 Quote
Recommended Posts
Join the conversation
You can post now and register later. If you have an account, sign in now to post with your account.